Monday, Nov 17, 2025
post-img

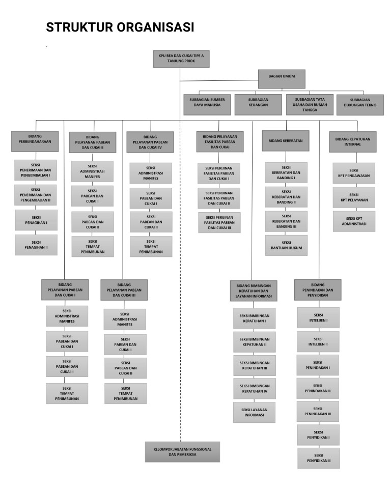
Sesuai Peraturan Menteri Keuangan nomor 183/PMK.01/2020 tentang Organisasi dan Tata Kerja Instansi Vertikal Direktorat Jenderal Bea dan Cukai, Kantor Pelayanan Utama Bea dan Cukai Tipe A Tanjung Priok mempunyai tugas melaksanakan pelayanan dan pengawasan kepabeanan dan cukai dalam daerah wewenangnya berdasarkan ketentuan dan peraturan perundang-undangan yang berlaku.

Kantor Pelayanan Utama Tipe A Tanjung Priok mempunyai tugas melaksanakan pelayanan dan pengawasan, penelitian atas keberatan, memberikan bantuan hukum, dan melaksanakan audit di bidang kepabeanan dan cukai dalam daerah wewenang Kantor Pelayanan Utama berdasarkan peraturan perundang-undangan.

#beacukai #beacukaimakinbaik